企业所得税汇算清缴!你准备好了吗?
又到年底!
各位财务人员是不是正在加班加点的工作呢?该结算的款项要结算了,该收的帐款要去收了,该还的钱也要还了。忙碌之余可不要忘了,2019年度的企业所得税汇算清缴也要开始准备啦!
本期财税服云君来为您盘点一下汇算清缴工作重点。

一、如何快速高效使用电子税务局进行申报
经过渝小税的认真观察,发现纳税人在申报过程中浪费的时间主要原因是未选择合适的浏览器导致申报失败、采用错误的报表填写顺序、申报无需申报的附表或进行不必要的关联申报。
如何选择正确的浏览器
电子税务局因为软件内核原因对谷歌浏览器支持较好,建议您在电子税务局进行企业所得税汇算清缴申报时务必下载谷歌浏览器进行,否则可能在申报时出现数据无法获取、无法自动计算、合计数为0等问题,导致您必须重新申报,费时费力。
采用正确的报表填报顺序
如果您选择采用标准版进行网络申报,注意您的填报顺序,填写完整基础信息后,先从三级附表开始填写,逐级向上,主表数据全部填写完成后再填写弥补亏损明细表。按照“三级附表-二级附表-一级附表-主表-弥补亏损明细表”的顺序填写,防止填写顺序错误导致下级附表数据填写后上级附表数据归零耽误时间。
注意小型微利企业不需要报送的附表
如果您的企业是小型微利企业(非国家限制禁止行业,从业人数300人以内,投资总额5000万元以内,应纳税所得额300万元以内)不但可以享受小型微利企业税收优惠,在申报时不需要勾选及填报收入明细表(A101010、A101020)、成本费用明细表(A102010、A102020)、《收入、支出明细表》(A103000)和期间费用明细表(A104000),把数据直接填到主表上就可以了。请您务必注意您企业的情况,不需要填报的报表就不用填写了,节约您宝贵的时间!
注意您是否应该报送关联业务往来报告表
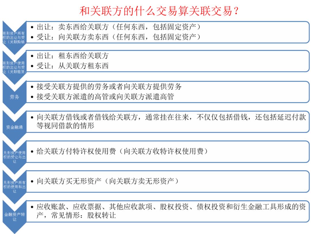
如果您是查账征收的居民企业与关联方进行了关联交易,您才需要进行关联业务往来申报,否则不需要申报。
那么,哪些单位属于关联方?什么交易是关联交易?下面上图:




划重点~
请根据上面的条件再来梳理一遍您全年的交易,没有关联交易就不要进行关联业务往来申报,不然您费时费力填写十张关联业务往来报告表,全是无用功!
二、“一表集成”申报辅助系统简介
是不是觉得汇算清缴的三十几张报表让人眼花缭乱?报表太多不知道怎么选?表间钩稽关系不清楚怎么算?现在还要考虑报表填写的顺序!
为了解决以上问题,电子税务局进行了多轮优化,重庆税务还为您准备了汇算清缴一表集成+关联申报一表集成申报系统套餐!
申报入口看下面:
登陆进入电子税务局客户端,在“我要办税”板块下选择“税费申报及缴纳”子模块:

进入“居民企业(查账征收)企业所得税年度申报”:

如果您是重庆的纳税人,会弹出一个框体,在弹出来的框体中选择“一表集成版”即可进入:

左上角选择相应模块进入就可以完成汇算清缴、月季度申报和财务报表的报送:

“一表集成”申报辅助系统究竟是怎么样的呢?虽然现在不在申报期无法进入系统,我们可以来回顾一下刚刚结束的2018年度汇算清缴申报:
在企业所得税汇算清缴申报期内,进入“一表集成”申报辅助系统,填写基本信息后:

记着补充填写其他涉税信息:

之后系统会根据基本信息和其他涉税信息为您量身订做一张申报表。您没看错!只要一张表!下面是报表截选:



您只需要填写蓝色框体中的数据,其他数据系统会自动计算!
填写完了上面的表,保存之后在新界面选择“生成报表”,一套由多张报表组成的规范申报表马上为您呈现:



我们还为您准备了贴心的“政策风险提示”服务,帮您的申报查漏补缺:

之后您只需要轻轻点击一下“申报”按钮,就可以完成汇算清缴的申报啦!
申报结束后,系统会自动提示您是否需要进行关联业务往来报告表的申报,如果您在过去的一年里面发生了关联交易,确定即可进入关联业务一表集成的申报:

在2018年度企业所得税汇算清缴申报时,逾24万户纳税人选择了“一表集成”申报辅助系统,大众之选,您值得拥有!
三、准备申报资料
如果您要到办税服务厅进行申报,务必准备好下面的资料:
1
申报表
一式两份,必须包含封面、企业所得税年度纳税申报表填报表单、企业基础信息表、主表(A100000)和弥补亏损明细表(A106000),如果您不是小型微利企业,还至少应包含收入明细表(A101010、A101020)、成本费用明细表(A102010、A102020)和期间费用明细表(A104000),并根据您申报的业务情况准备好其他的附表。申报表的封面必须有法人、会计主管的签章,并加盖企业公章。
2
财务报表
同样一式两份,至少应准备好企业的年度资产负债表和利润表(损益表)。财务报表必须加盖企业公章。
请您务必带齐上述资料,避免因为资料不齐回家取,多跑路划不着啊!
四、注意事项
那么,申报时您不要忘记报送财务报表。
根据《中华人民共和国税收征收管理法》第二十五条:“纳税人必须依照法律、行政法规规定或者税务机关依照法律、行政法规的规定确定的申报期限、申报内容如实办理纳税申报,报送纳税申报表、财务会计报表以及税务机关根据实际需要要求纳税人报送的其他纳税资料。”
企业年度汇算清缴申报的财务数据必须同企业年度财务报表的利润表(损益表)相关行次数据一致,如果两者不一致税务机关后续会对您的企业进行调查哦!

友情提醒:
年关将近,为了您明年汇算清缴申报可以顺利进行,财税服云君在这里友情提醒:
已经进入本年度成本费用的支出,销货方还没有寄来发票的,您要抓紧催了!截至明年的5月31日,还没收到发票作为税前扣除凭证是不允许税前扣除的哦!支付利息也要发票作为扣除凭证,没取得发票的赶紧催银行开,银行回单可是不管用了!
已经进入损益的计提费用,比如职工工资、教育经费、工会经费等等,该发的该用的也要赶紧啦!同样截至明年5月31日,还没发没用的,一样也是不能税前扣除的哦!







