同样是捐赠 扣除各不同
财政部 税务总局关于公益慈善事业捐赠个人所得税政策的公告(财政部 税务总局公告2019年第99号)对个人捐赠支出如何在计算个人所得税时扣除,予以明确。
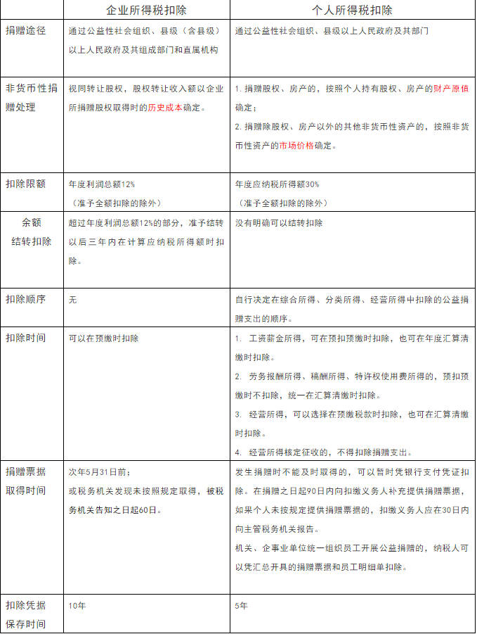
但是同样是公益救济性捐赠,在企业所得税和个人所得税的处理上有哪些异同,看小编哥哥的归纳吧:

政策依据:
1.《中华人民共和国企业所得税法》 第九条 企业发生的公益性捐赠支出,在年度利润总额12%以内的部分,准予在计算应纳税所得额时扣除;超过年度利润总额12%的部分,准予结转以后三年内在计算应纳税所得额时扣除。
2.《中华人民共和国个人所得税法实施条例》第十九条 个人所得税法第六条第三款所称个人将其所得对教育、扶贫、济困等公益慈善事业进行捐赠,是指个人将其所得通过中国境内的公益性社会组织、国家机关向教育、扶贫、济困等公益慈善事业的捐赠;所称应纳税所得额,是指计算扣除捐赠额之前的应纳税所得额。
3.《中华人民共和国个人所得税法》第六条第八款
个人将其所得对教育、扶贫、济困等公益慈善事业进行捐赠,捐赠额未超过纳税人申报的应纳税所得额百分之三十的部分,可以从其应纳税所得额中扣除;国务院规定对公益慈善事业捐赠实行全额税前扣除的,从其规定。
4.财政部 国家税务总局关于通过公益性群众团体的公益性捐赠税前扣除有关问题的通知(财税〔2009〕124号)
5. 财政部 国家税务总局 民政部关于公益性捐赠税前扣除有关问题的补充通知(财税〔2010〕45号 )
6.财政部 国家税务总局关于公益股权捐赠企业所得税政策问题的通知(财税〔2016〕45号)
财政部 税务总局关于公益性捐赠支出企业所得税税前结转扣除有关政策的通知(财税〔2018〕15号 )
7.财政部 税务总局关于公益慈善事业捐赠个人所得税政策的公告(财政部 税务总局公告2019年第99号)







